Bravely
Bravely is the only on-demand coaching solution built to provide transformative company-wide coaching for every employee at all levels so they can thrive throughout the career moments that matter.


Bravely’s website had one main function: book on-demand coaching sessions. But with a growing user base and new product vision it needed to expand its offerings.
The problem:
The solution:
Incorporate Bravely’s existing website and features into a new employee navigation and dashboard experience.
Me and a Visual Designer
My Team
3 months before MVP release January 2023
Timeframe
Leaning on previous research
The marketing team had plenty of research notes and an employee persona I could rely on. So I took the initiative to conduct my own secondary research to fill in any gaps. To broaden the perspective, I conducted a comprehensive search of alternative coaching platforms like Placement and Boldly, and also reviewed e-learning sites such as Coursera.
Key Takeaways: Most of these dashboards also incorporate similar sections such as to-do lists, courses, and profile customization similar to our own. But the best ones (subjective) used UI patterns to bring a sense of unity when moving between features, which I took note of.
Defining a new journey
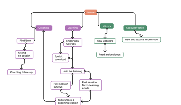
The product team unveiled a new vision for their product which would be migrating from a content based website to a feature based web application. The first step was to integrate their existing coaching features with a new 'Learning' feature, enabling users to browse, attend, and enroll in developmental video courses. These two features became the cornerstones of our app shaping our key user flows and overall layout.


Sketches to wireframes
With a new user flow in mind and many, many initial sketches later, I reviewed a low-fidelity prototype of our new dashboard layout with my product manager. It incorporated our key content pieces along with our new 'learning' feature module.
With a short timeline ahead of us we decided to quickly prototype this design after a few tweaks. We then gathered some current clients and tested our ideas through a moderated usability test.


Usability testing
To save time, we opted to with five current users over Zoom. Each call would be around 45 minutes long and provide a moderated testing environment.
The main learnings:
- Overall, users found the navigation intuitive and could easily move between menu options. 
- The employee dashboard, particularly the “Courses” section, felt overwhelming and was perceived as "text-heavy." 
- Users struggled to understand the course journey and didn't immediately connect live training, micro-learning, and the toolkit as part of a cohesive experience. 


Refining the design
1. A more appealing dashboard:
We incorporated more visuals and clear CTAs to create an appealing yet functional view.
2) Visuals for the Course Journey:
Users had trouble understanding the course journey so I added an info-graphic in the overview section to make the connection a bit clearer


3) Course details and new branding:
Users requested a way to share a course with peers/co-workers as well as a clear way to tell how long a course would take. We also added branding elements to connect live training, micro-learning, and the tool kit together in one place.


Iterate and Build
Our Visual designer provided additional support on the overall branding and visual direction, while I provided all UX flows and final screens for developer handoff. During sprint planning, we reviewed and groomed each of the key screens to understand efforts needed. This led to us breaking down the engineering tasks into digestible chunks and an appropriate number of tickets. I supported testing and QA during the four sprints it took us to build and shape our new dashboard MVP.


Measure of Success
Impact after 3 months:
- 3 existing customers added Training products (either add-on or as part of renewal of coaching) 
- 2 new customers bought Training+Coaching 
