Dana Drawing's
Dana Rubin is an independent Bay Area illustrator. Her style can be described as joyful, whimsical, and free-form - inspired by nature and human expression. All artwork proceeds go to various nonprofits and charities.


Find a website design that showcases her work, is easy to update, and drives growth in sales.
The problem:
The solution:
Define her unique brand and style. Set up responsive e-commerce website so she can grow her following and connect with new buyers.
Lead designer + developer (webflow)
My role
2 weeks
Timeframe
Research
- Identify pain points customers experience while shopping online 
- Research various retail e-commerce websites to analyze their strengths and weaknesses 
- Understand the customer’s online journey from site visit to checkout 
Research goals:
Primary/Interviews: I interviewed 5 online shoppers to gain insight and to learn about their likes and dislikes of their current online shopping experiences.
Secondary/Competitive analysis: I wanted to understand the retail e-commerce market for artists and to learn about common practices on their responsive websites.
Findings:
User pain points and preferences:
- Prefer shorter checkout flow and fewer steps to complete a purchase 
- Must have a seamless shopping experience on desktop or mobile without interruptions 
- Need to build trust and loyalty, so knowing about the seller or contact info was important 
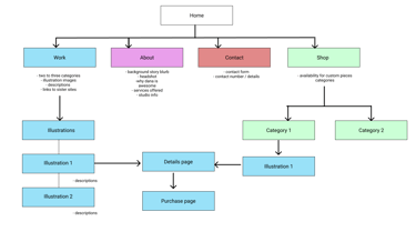
Defining the layout
My initial research gave me an understanding of a typical user flow, and common ecommerce site structures so I developed this initial sitemap to guide my design going forward.


Sketches and wireframes:
It was important to define the interface and information hierarchy at a basic level. This was done through quick sketches and finally by creating lo-fidelity wireframes of key pages. This laid the groundwork for the next phase of polished mockups.


We had a basic site structure in mind, but Dana did not fully define her brand style or main colors. Informed by the previous phases in the design process, we began putting together a mood-board to figure out these style questions. This led to the development of Dana’s overall visual aesthetic and with this the UI began to take shape.
Visual design and branding:




Hi-fidelity Designs
I applied the new branding and style guidelines to create high fidelity mockups of her site. I used the mood-board to create a playful color palette that would compliment the whimsical and free form nature of her illustrations. Along those same lines, I looked at font pairs with a neat, casual and friendly feel.
Bringing it all together








Delivery and Conclusion
I delivered the final designs and built out her website on webflow. This was my first time designing an e-commerce site from scratch so I had to learn about a new industry on the fly, which was definitely challenging for me. Luckily Dana was a very patient client and was very good at letting me try new things while providing detailed feedback throughout the design process.
